Truppmann Teil I
Herzlich Willkommen in der Truppmann Teil I Ausbildung!
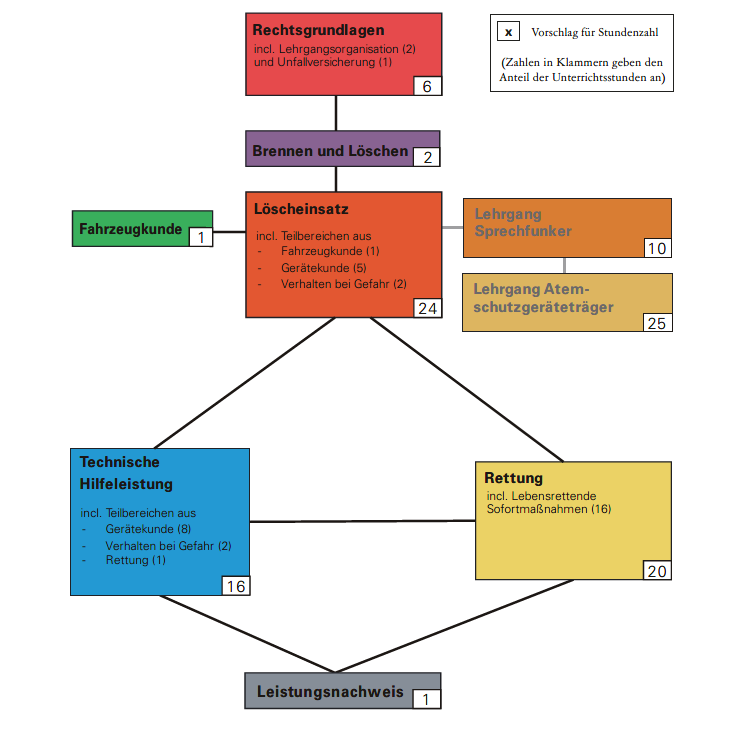
Mit dieser Ausbildung legt ihr den Grundstein für alle weiteren Ausbildungen in der Feuerwehr, sie ist sozusagen das Herzstück. Die Teilnehmerinnen und Teilnehmer beginnen mit der Einführung, gefolgt von den anderen Modulen. Beachtet bitte, dass alle Module abgeschlossen werden müssen, um die Ausbildung erfolgreich zu absolvieren.

Bei Fragen zur Ausbildung helfen wir euch gerne weiter: 07720/82-1121 oder per Mail fbb-amt@villingen-schwenningen.de
Euer FBB-Team




