Truppmann Teil II
Herzlich Willkommen in der Truppman Teil II Ausbildung!
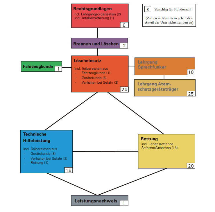
Nach erfolgreichem Absolvieren der Truppmann Teil I Ausbildung (TM I) werden hier noch die Bereits erworbenen Kenntnisse vertieft! Die einzelnen Kursinhalte sollten euch bereits in der Truppmann Teil I Ausbildung begegnet sein, werden aber in der Truppmann Teil II Ausbildung noch einmal intensiviert behandelt.

Beachtet bitte folgenden Hinweis: Die theoretischen Ausbildungen Rechtsgrundlagen und Objektkunde können bereits ohne Truppmann Teil I absolviert werden. Für alle anderen Bestandteile ist der Truppmann Teil I zwingend erforderlich!
Bei Fragen zur Ausbildung helfen wir euch gerne weiter: 07720/82-1121 oder per Mail fbb-amt@villingen-schwenningen.de
Euer FBB-Team



